| 调节H4K16Ac水平可降低促纤维化基因表达并减轻老年小鼠的肺纤维化 -
2022年1月1日,Xiangyu Zhang等人在Theranostics上发表了一篇题为Modulation of H4K16Ac levels reduces pro-fibrotic gene expression and mitigates lung fibrosis in aged mice的文章。本研究发现,博来霉素诱导的肺纤维化老龄小鼠肺组织中H4K16Ac水平升高,siRNA Mof 沉默的人肺成纤维细胞中H4K16Ac 减少,同时α-SMA、collagen I, Nox4, 和 survivin这些促纤维化基因也显著下调;ChIP实验证实了这些促纤维化基因的启动子区域与 H4K16Ac 存在关联,而在 siRNA Mof 转染的细胞中,启动子/H4K16Ac 关联性下降;RNA-seq 数据表明,Mof 敲低可以改变基因表达和细胞通路,包括细胞损伤和修复;在持续性肺纤维化的衰老小鼠模型中,18 个月大的小鼠在博莱霉素损伤后第 3 周至第 6 周给予鼻内 siRNA Mof,肺结构可以得到改善,同时总羟脯氨酸含量降低,H4K16Ac 水平也呈现降低状态。这些结果表明,组蛋白 H4K16Ac 在肺纤维化发病机制中具有关键的表观遗传学调控作用,这也将有助于开发针对年龄相关疾病(如 IPF)的新治疗策略。

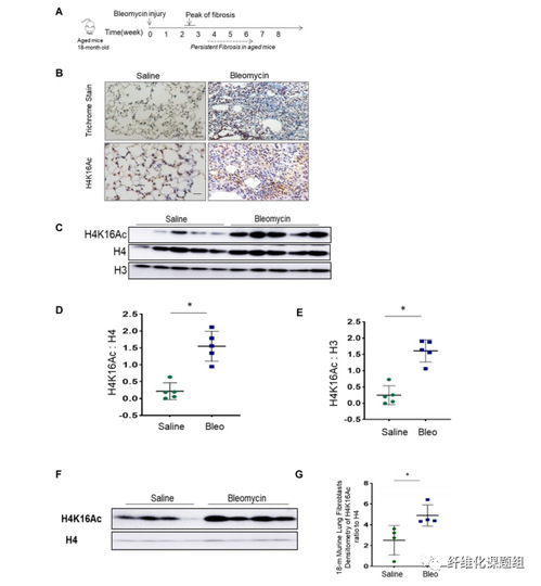
Result 1:
Bleomycin injury altered H4K16Ac levels in lung tissues of 18-month old mice.
作者首先对比了年轻小鼠和18月龄老年小鼠的肺组织和肺成纤维细胞中H4K16Ac的水平,结果发现,老年小鼠中的H4K16Ac的水平较低;在持续性肺纤维化模型中,IHC和WB的结果均显示,受到博来霉素损伤的老年小鼠肺组织中的组蛋白 H4K16Ac 水平升高。

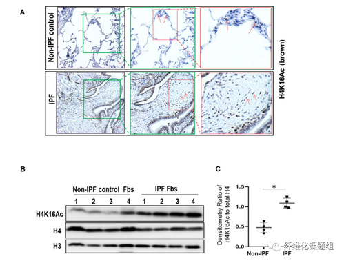
Result 2:
H4K16Ac levels in lung tissues and fibroblasts of human IPF subjects.
为了进一步验证H4K16Ac在人的IPF肺中的表达水平,作者对比了IPF患者和非IPF受试者肺组织中的H4K16Ac表达水平,IHC结果表明,IPF 肺组织在成纤维细胞以及周围的上皮细胞中H4K16Ac 的染色增强;同时,在原代人肺成纤维细胞培养物中,IPF 成纤维细胞中 H4K16Ac 的水平显著增加。这说明,至少在部分IPF 肺组织和成纤维细胞中,H4K16Ac 水平是增加的。

Result 3:
Knockdown of Mof decreases H4K16Ac levels and down-regulates the expression of multiple pro-fibrotic genes associated with H4K16Ac in IPF lung fibroblasts.
为了验证H4K16Ac 的水平变化是否可以影响一些促纤维化基因的表达,首先作者通过RNA 沉默敲除了IPF 患者肺成纤维细胞中的主要的乙酰转移酶 Mof,结果显示,Mof 基因敲除可以显著降低H4K16Ac 水平,而其他组蛋白修饰,如 H4K20Me3 水平并未受到影响;同时,促纤维化基因 α-SMA、Nox4、Col1A1 和 survivin在 Mof 沉默的 IPF 成纤维细胞中,这些标志物在蛋白质和mRNA水平均显著下调。ChIP 检测结果中,与 NT 对照组相比,上述四个促纤维化基因在 Mof 沉默的 IPF 成纤维细胞中都显示出与 H4K16Ac 的减少关联,只是H4K16Ac对这些基因的表达调控的影响程度不同。

Result 4:
Silencing Mof alters gene expression profile in IPF lung fibroblasts.
为了进一步检测沉默Mof后IPF肺成纤维细胞中基因的表达变化,作者用siRNA Mof 和 NT 对照分别转染三种不同的 IPF肺成纤维细胞,然后进行RNA-Seq,数据显示,与对照组相比,转染Mof的三个细胞系中至少两个细胞系中存在差异表达的基因,且大多数改变的基因表达模式涉及细胞组装和组织/DNA复制、重组、修复/翻译后修饰和细胞周期;同时,在表达显著差异的基因中,与对照细胞相比,在三个Mof敲除的细胞中,均有94 个基因表达下调,18个基因表达上调。这些数据都证实了沉默 Mof 会改变人类肺成纤维细胞中的基因表达谱,并对细胞损伤、修复和翻译后修饰至关重要。

Figure 5:
Improved lung fibrosis resolution by mMof knockdown in lungs of aged mice with established lung fibrosis.
最后,为了进一步验证在肺纤维化的老年小鼠中降低H4K16Ac的水平是否可以改善纤维化的消退,作者用BLM构建了18 月龄的小鼠肺纤维化模型,在 6 周后收集样品进行WB检测,结果显示,靶向 mMof 的 siRNA 处理的小鼠肺中 mMof 显著降低,与对照组相比,H4K16Ac 水平也显著降低。H&E 染色结果表明,siRNA mMof 处理组的小鼠在博来霉素损伤 6 周后显示出肺纤维化消退的明显改善。同时为了进一步证实肺组织中胶原蛋白的含量,作者测定了来自全肺组织中的羟脯氨酸含量,siRNA mMof处理组中羟脯氨酸含量明显降低。这些数据都证明了降低 H4K16Ac 的水平确实可以改善老年小鼠持续性肺纤维化的消退。

综上所述,衰老肺损伤可能会引起一些表观遗传学改变,如H4K16Ac水平升高,从而导致一些促纤维化基因表达上调,最终导致持续性肺纤维化的发生;而降低H4K16Ac的水平将有助于减少IPF患者体外成纤维细胞中促纤维化基因的表达,从而改善肺纤维化的消退。这都表明组蛋白H4K16Ac在年龄相关的肺纤维化中可以调节一组促纤维化基因,其在IPF的发病机制中起着关键作用。由此可见,针对 IPF 疾病中特异性的表观遗传变化将为这种致命的肺部疾病提供一种新的治疗策略

原文链接:
https://www.thno.org/v12p0530.htm