IPF是一种病因不明的、慢性、进行性、致命性间质性肺疾病。主要影响65岁及以上人群且其发病率随着年龄的增长而增加。因此,它被认为是一种与年龄相关的疾病。既往研究表明,IPF患者肺组织的成纤维细胞和上皮细胞中存在细胞衰老标志物,但细胞衰老导致IPF发病的潜在机制在很大程度上仍不清楚。本研究阐明了NR2F2在调节细胞衰老中的作用,并探讨NR2F2作为IPF潜在治疗靶点的可行性。

2024年4月,余国营教授团队在Respiratory Research上发表了题为“NR2F2 alleviates pulmonary fibrosis by inhibition of epithelial cell senescence”的研究。该研究发现肺纤维化疾病中,NR2F2调控肺上皮细胞衰老进而影响肺纤维化,靶向NR2F2可能是对抗肺细胞衰老和纤维化的有前途的治疗方法。
1、NR2F2在IPF患者和博来霉素诱导的纤维化肺上皮细胞中表达下调
由于IPF是一种与年龄相关的疾病,我们分析了纤维化肺组织中衰老标志物和NR2F2的表达。与对照组相比,纤维化肺组织中细胞衰老增加(图1A-B),与此同时,NR2F2的表达降低(图1C-F)。接着,利用博来霉素构建上皮细胞衰老模型。结果显示,在包括A549、MLE-12和BEAS2B三种肺上皮细胞系中,与对照组相比,博来霉素处理均显著下调了NR2F2的表达水平(图1G-J)。此外,与盐水组小鼠相比,分离来自博来霉素诱导小鼠的原代肺泡上皮细胞中NR2F2的蛋白表达也显著降低(图1K)。这些数据表明NR2F2在纤维化肺组织和衰老的肺上皮细胞中表达下调,提示其可能调控肺纤维化发生过程中的细胞衰老。

2、NR2F2过表达缓解博来霉素诱导的肺上皮细胞衰老
鉴于上述证据表明NR2F2在博来霉素诱导的小鼠和衰老的上皮细胞中表达降低,我们推测NR2F2表达上调可以缓解细胞衰老。如预期所料,在A549、MLE-12和BEAS2B细胞中,与对照组相比,NR2F2的过表达减轻了博来霉素诱导的细胞衰老标志物SA-β-Gal的活性(图2A-C),p21和p16蛋白和基因的表达(图2D-K)。综上,增加NR2F2的表达可通过下调p21、p16等衰老相关标志物的表达和核定位来缓解博来霉素诱导的肺上皮细胞衰老。

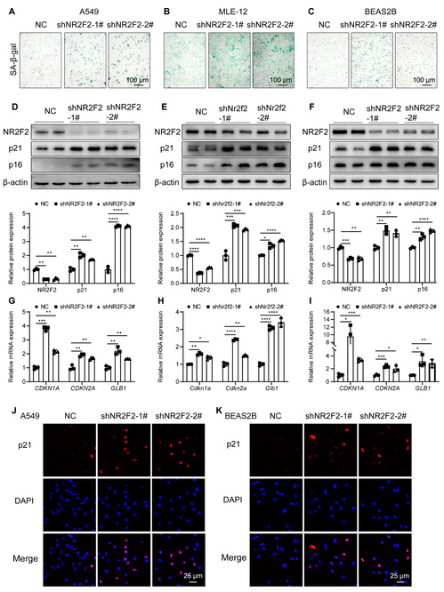
3、NR2F2下调促进肺上皮细胞衰老
为了进一步评估NR2F2表达降低对细胞自发衰老的影响,我们采用shRNA抑制NR2F2表达,然后检测细胞衰老标志物。结果显示,与对照组相比,抑制NR2F2的表达的促进了A549、MLE-12和BEAS2B细胞中SA-β-Gal的活性(图3A-C),并上调了p21和p16的表达(图3D-K)。这表明NR2F2的表达下调促进多种类型肺上皮细胞发生衰老。

4、上皮细胞中NR2F2的表达上调抑制肺成纤维细胞的活化
衰老的细胞常表达和分泌SASP因子,并通过旁分泌信号作用于邻近细胞,影响其功能状态。在本研究中,我们发现与对照组相比,NR2F2过表达显著降低了博来霉素诱导的A549、MLE-12和BEAS2B细胞中IL1B、TGFB1 mRNA水平(图4A-C)。然而,在没有博来霉素诱导的情况下,这些基因的表达在两组之间没有显著差异。这表明过表达NR2F2可以缓解应激诱导的SASP的表达。相反,NR2F2表达的下调显著增加了上述细胞系中IL1B和TGFB1的mRNA水平(图4D-F)。接着进一步评估了衰老的上皮细胞是否通过SASP参与肺成纤维细胞的活化。结果显示,无论是用衰老的上皮细胞收集的条件培养基培养肺成纤维细胞,还是通过transwell共培养系统培养肺成纤维细胞,均发现上皮细胞中过表达NR2F2降低肺成纤维细胞中促纤维化蛋白Fibronectin、COL1A1、α-SMA的表达,反之亦然(图4G-L)。且上皮细胞中过表达NR2F2可以抑制肺成纤维细胞的侵袭和胶原凝胶收缩能力,反之亦然(图4M-P)。这些数据表明NR2F2调节上皮细胞的衰老,从而通过影响SASP的表达和分泌来影响肺成纤维细胞的活化。

5、NR2F2通过调节上皮细胞中的DNA损伤来抑制细胞衰老
接下来,我们进一步研究了NR2F2调控细胞衰老的机制。彗星实验(图5A-B)、细胞中8-OH-dG的含量检测(图5C-D)及DNA损伤标志蛋白γH2AX的表达(图5E-H)均表明NR2F2可以减轻细胞DNA损伤,从而缓解细胞衰老。

6、Nr2f2改善博来霉素诱导的小鼠肺纤维化
为了评估NR2F2在肺纤维化中的作用,我们对小鼠体内的Nr2f2过表达随后构建了小鼠的肺纤维化模型(图6A)。Micro-CT结果显示,博来霉素处理组小鼠肺密度发生显著变化,表现为致密物质浸润和不透明度增加,Nr2f2过表达后小鼠肺组织结构得到改善(图6B)。此外,Nr2f2过表达显著改善了由博来霉素诱导的小鼠肺组织的羟脯氨酸含量的升高、促纤维化标志物的表达和胶原蛋白的沉积、体重的减轻以及支气管肺泡灌洗液中炎性细胞数目的增加(图2C-F)。这些数据表明,这些结果表明Nr2f2过表达减轻了博来霉素诱导的肺纤维化。

7、Nr2f2减弱了博来霉素诱导的小鼠肺部细胞衰老和炎症反应
SA-β-gal染色(图7A)、衰老标志物p21和p16基因(图7B)和蛋白(图7C)表达均表明Nr2f2基因治疗改善了博来霉素诱导的小鼠肺部细胞衰老。小鼠肺组织的免疫荧光染色进一步显示,Nr2f2过表达显着降低了SP-C阳性细胞中p21的表达,表明Nr2f2过表达减少了AT-II细胞的衰老(图7D)。此外,Nr2f2过表达显著改善了由博来霉素诱导的小鼠肺/体重比(图7E)、BALF中炎症细胞数量和蛋白浓度(图7F-G)及IL-1β含量(图7H)、肺组织中Il-1β mRNA表达(图7I)的增加。这表明,上调Nr2f2表达不仅可以减轻博来霉素诱导的肺细胞衰老,还可以缓解肺部炎症反应

综上所述,我们发现纤维化肺组织和博来霉素诱导的衰老肺上皮细胞中NR2F2表达降低。Nr2f2的过度表达减轻了博来霉素诱导的肺纤维化。其背后的机制是,上皮细胞中NR2F2的高表达可以减少细胞DNA损伤,缓解细胞衰老,从而抑制肺成纤维细胞的活化。这项研究为NR2F2作为治疗肺纤维化潜在靶点提供了强有力的证据。
原文链接:
https://respiratory-research.biomedcentral.com/articles/10.1186/s12931-024-02777-3